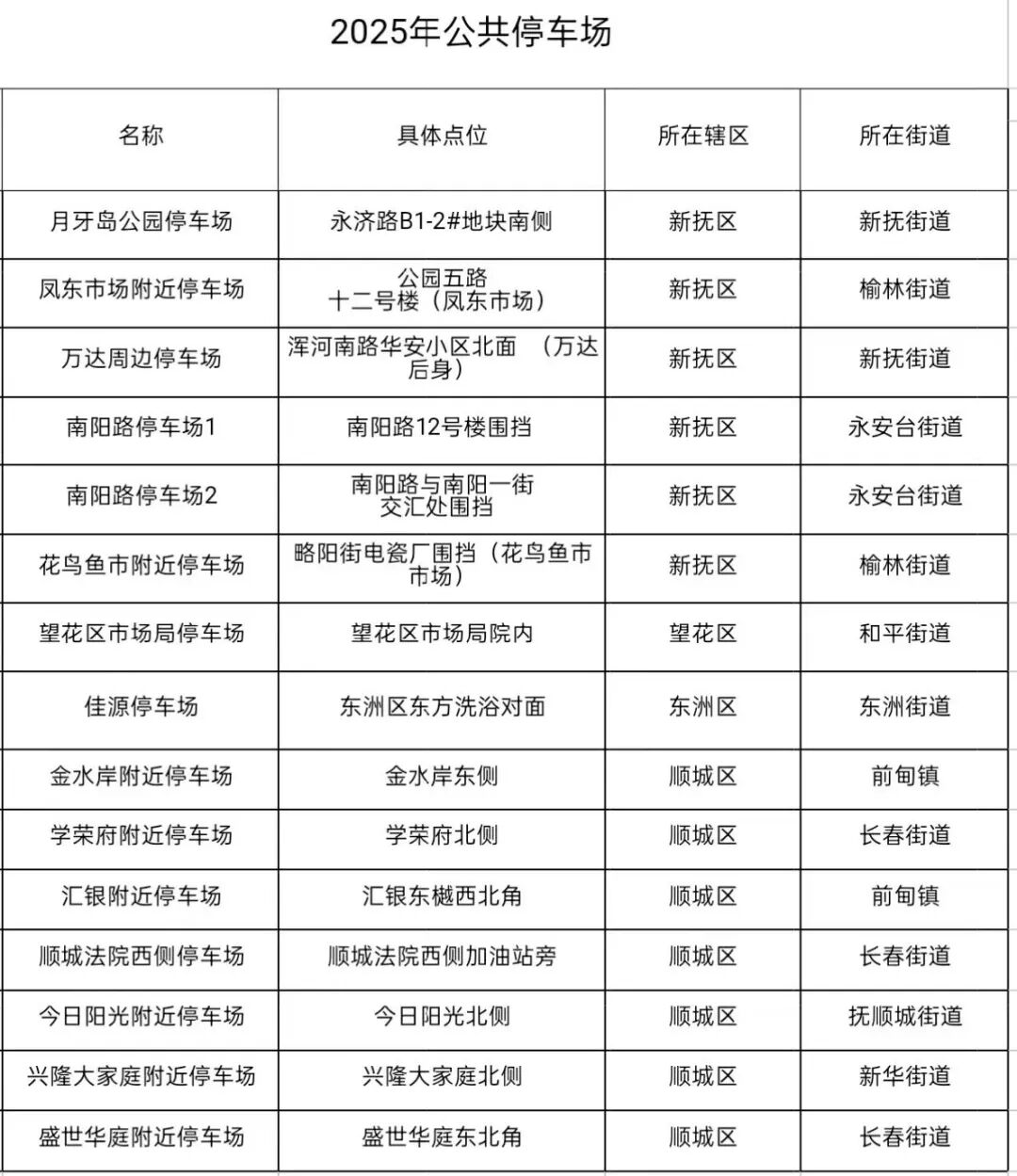
随着降雪天气增多,为保障城区道路除雪作业高效开展,近日,市住建局公布了2025年新建并已投入使用的免费公共停车场位置。
请广大市民及时关注天气预报,在降雪前尽量避免将车辆停放在道路两侧,主动选择附近停车场有序停放。
您的配合,是对除雪工作的最大支持,让我们共同守护冬日出行畅通。

(抚顺发布)
*本网站有关内容转载自合法授权网站,如果您认为转载内容侵犯了您的权益,
请您来信来电(024-23187042)声明,本网站将在收到信息核实后24小时内删除相关内容。