为进一步做好阜新市老旧营运货车报废更新补贴实施工作,按照交通运输部等部委《关于实施老旧营运货车报废更新的通知》(交规划发〔2025〕17号)以及辽宁省交通运输厅等多厅局联合印发的《辽宁省落实国家2025年老旧营运货车报废更新补贴实施细则》(以下简称《细则》)等文件要求,阜新市交通运输局、阜新市公安局、阜新市财政局、阜新市商务局联合印发了《关于做好2025年老旧营运货车报废更新工作的通知》(阜交运发〔2025〕9号)(以下简称《通知》),现将阜新市补贴资金申请的热点问~题回答如下:
一、阜新市老旧营运货车报废更新补贴申领什么时间开始受理?
答:2025年10月27日。
二、2025年阜新市老旧营运货车报废更新补贴有什么变化?
答:1.加力:新增“报废老旧营运货车提前报废时间不足1年的,可以申请新购营运货车补贴”的规定;
2.扩围:报废新增国四,且不再限制燃料类型;
3.增效:新增部门间审核时间由15天压缩至10天;
4.资金控制:今年补贴资金额度按照“总额控制、先报先得、用完即止”。
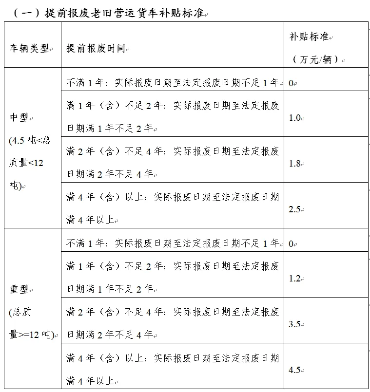
三、2025年阜新市老旧营运货车报废更新补贴资金分类和标准是什么?
答:补贴标准仍然与去年保持一致,一是只提前报废不更新车辆,即对提前报废国四及以下排放标准营运货车给予补贴;二是提前报废且更新车辆,即报废后又新购国六排放标准货车或新能源货车给予补贴,因此报废又更新车辆的车主,享有双重补贴;三是没有报废车辆,仅新购新能源冷链城市配送货车给予补贴。特别强调总质量4.5吨以下的轻型货车(蓝牌货车)报废更新没有补贴。补贴标准见下表:


四、是否老旧货车都有报废更新补贴?
答:不是,只有提前1年以上报废的、具备合法有效道路运输证的国四及以下排放标准中、重型货车才享有报废更新补贴资格,车辆总质量4.5吨以下的轻型货车按政策不享有报废更新补贴资格。
五、一年以内即将报废的车辆能否有补贴?
答:法定报废日期在1年以内的车辆,无提前报废补贴,不过,今年的文件明确指出,提前不足1年的老旧营运货车,也具备申领新购车辆补助资格。
六、如何查询车辆是什么排放标准的车型?
答:可登录机动车环保网进行车型查询,查询网址为:http://oinfo.vecc.org.cn/jdchbcx/cxcx
七、向什么部门提交申请材料?
答:阜新市交通运输综合行政执法队。
八、补贴申请地点在什么地方?
答:市交通运输执法办公大厅一楼货运窗口(原运输管理处)。
九、业务咨询电话是多少?
答:0418-5980017
十、申请补贴办理期限是如何规定的?
答:老旧营运货车报废更新及新购置新能源城市冷链配送货车补贴时间自2025年1月1日起至2025年12月31日(报废货车《报废机动车回收证明》《机动车注销证明》日期、新购置货车《机动车行驶证》注册登记日期和《道路运输证》发放日期均应在政策实施期内)。
十一、补贴资金如何领取?
答:市交通运输局汇总符合补贴条件的老旧营运货车报废更新信息,确定补贴金额,并向市财政局提出资金申请。市财政局根据交通运输局提出的资金安排建议,按程序拨付补贴资金至市交通运输局,由市交通运输局按照填报的资金账户信息,办理资金发放工作。资金额度按照“总额控制、先报先得、用完即止”原则实施。
对个人车主补贴资金打入与个人车主同名的银行卡(一类储蓄卡)内,单位车主打入单位银行账户内。这里需强调的是个人提供的卡号必须是本人的银行卡,且是一类储蓄卡,否则补贴资金无法到账。
十二、补贴申请材料是什么?
答:根据补贴资金类型,申请材料共分三类:
(一)只提前报废不更新车辆的申请人,应在规定期限内完成营运类货车报废后及时向指定窗口提交补贴资金申请并提交下列7项证明材料,截止日期为2025年12月31日。
1.《老旧营运货车报废更新资金申请表》;
2.车辆注册登记所有人身份证或营业执照的复印件或扫描件。委托他人代办的,还需提供车主授权委托书和代办人有效身份证原件和复印件;为了维护补贴申请业务办理秩序,采取“一户一人一号”方式进行办理;
3.个人车主提供与本人姓名一致的银行卡(一类储蓄卡)原件或复印件;单位车主提供单位银行开户许可证复印件(加盖单位公章);
4.具有资质的报废机动车回收拆解企业开具的《报废机动车回收证明》复印件或扫描件;
5.公安交警部门出具的《机动车注销证明》复印件或扫描件;
6.车辆注销前各级交通运输主管部门发放的有效《道路运输证》复印件或车辆注销后各级交通运输主管部门出具的《业户销车证明登记表》的原件及复印件;
7.车辆排放标准证明文件:通过机动车环保网(http://oinfo.vecc.org.cn/jdchbcx/cxcx)进行车型查询,查询生成的车辆排放阶段信息截图打印件。
(二)提前报废且更新国六排放货车或新能源货车的申请人(应与报废车辆注册登记所有人一致),应在规定期限内完成营运类货车报废并办理完成更新车辆营运手续及时向指定窗口提交补贴资金申请并提交下列11项证明材料,截止日期为2025年12月31日。
1.《老旧营运货车报废更新资金申请表》;
2.车辆注册登记所有人身份证或营业执照的复印件或扫描件。委托他人代办的,还需提供车主授权委托书和代办人有效身份证原件和复印件;为了维护补贴申请业务办理秩序,采取“一户一人一号”方式进行办理;
3.个人车主提供与本人姓名一致的银行卡(一类储蓄卡)原件或复印件;单位车主提供单位银行开户许可证复印件(加盖单位公章);
4.具有资质的报废机动车回收拆解企业开具的《报废机动车回收证明》复印件或扫描件;
5.公安交警部门出具的《机动车注销证明》复印件或扫描件;
6.车辆注销前各级交通运输主管部门发放的有效《道路运输证》复印件或车辆注销后各级交通运输主管部门出具的《业户销车证明登记表》的原件及复印件;
7.更新车辆的《机动车销售统一发票》复印件或扫描件;
8.更新车辆的《机动车登记证书》复印件或扫描件;
9.更新车辆的《机动车行驶证》复印件或扫描件;
10.更新车辆的《道路运输证》复印件或扫描件;
11.车辆排放标准证明文件:通过机动车环保网(http://oinfo.vecc.org.cn/jdchbcx/cxcx)进行车型查询,查询生成的车辆排放阶段信息截图打印件。
(三)没有报废车辆,仅新购新能源冷链城市配送货车的申请人,应在规定期限内办理完成新购车辆营运手续及时向指定窗口提交补贴资金申请并提交下列7项证明材料,截止日期为2025年12月31日。
1.《老旧营运货车报废更新资金申请表》;
2.车辆注册登记所有人身份证或单位统一社会信用代码复印件或扫描件。委托他人代办的,还需提供车主授权委托书和代办人有效身份证原件和复印件;为了维护补贴申请业务办理秩序,采取“一户一人一号”方式进行办理;
3.个人车主提供与个人名称一致的银行卡(一类储蓄卡)原件和复印件;单位车主提供单位银行开户许可证复印件(加盖单位公章);
4.新购新能源城市冷链配送货车的《机动车销售统一发票》复印件或扫描件;
5.新购新能源城市冷链配送货车的《机动车登记证书》复印件或扫描件;
6.新购新能源城市冷链配送货车的《车辆行驶证》复印件或扫描件;
7.新购新能源城市冷链配送货车的《道路运输证》复印件或扫描件。
十三、车辆可否去省外报废?机动车回收拆解资质企业有哪些?
答:具有资质的报废机动车回收拆解企业开具的《报废机动车回收证明》全国有效。
省外具有资质的报废机动车回收拆解企业名单可登录全国汽车流动信息管理平台(https://qclt.mofcom.gov.cn/)或汽车以旧换新微信小程序查询。
省内具有资质的报废机动车回收拆解企业名单可登录辽宁省商务厅官网(https://swt.ln.gov.cn/)、辽宁商务微信公众号或汽车以旧换新微信小程序查询。
十四、我市具备机动车回收拆解资质的企业有哪些?
答:1.阜新市金回报废汽车回收拆解有限责任公司
(地址:细河区阜新高新技术产业开发区盛瑞路118号)
2.阜新市盛鑫报废汽车回收拆解有限公司
(地址:市辖区辽宁省阜新高新技术产业开发区盛祥路17号)
3.阜新华寅伟业新能源技术工程有限公司
(地址:细河区阜新市高新技术开发区新康街82号)
十五、对于报废且更新的新能源货车有何要求?
答:更新购买的新能源货车应纳入《减免车辆购置税的新能源汽车车型目录》,车型包括:纯电动、插电式混合动力和燃料电池货车或专用车。《减免车辆购置税的新能源汽车车型目录》可登录工业和信息化部官网(https://www.miit.gov.cn/)查询。
十六、对于仅新购新能源冷链城市配送货车有何要求?
答:新购新能源冷链城市配送货车须符合《城市物流配送汽车选型技术要求》(GB/T 29912)相关要求,并纳入《减免车辆购置税的新能源汽车车型目录》,且持有交通运输主管部门发放的有效《道路运输证》。国家标准《城市物流配送汽车选型技术要求》中适用车型范围是指最大允许总质量1500kg(含)以上的城市物流配送汽车。
(阜新交通运输政务)
*本网站有关内容转载自合法授权网站,如果您认为转载内容侵犯了您的权益,
请您来信来电(024-23187042)声明,本网站将在收到信息核实后24小时内删除相关内容。