正在找工作的小伙伴
注意啦
辽宁这些省属企业公开招聘
快来看看 有你心仪的岗位吗?
辽宁省展览贸易集团
有限公司
辽宁省展览贸易集团有限公司,简称“辽展集团”,前身是始建于1958年的辽宁工业展览馆。1988年,重组成立辽宁省经济技术开发总公司,为副厅级事业单位,隶属省经委管理。1999年,改制为国有独资公司,更名为辽宁省展览贸易集团有限公司,注册资本金2亿元人民币,隶属省国资委管理。2019年由辽宁省控股(集团)有限公司履行出资人职责。
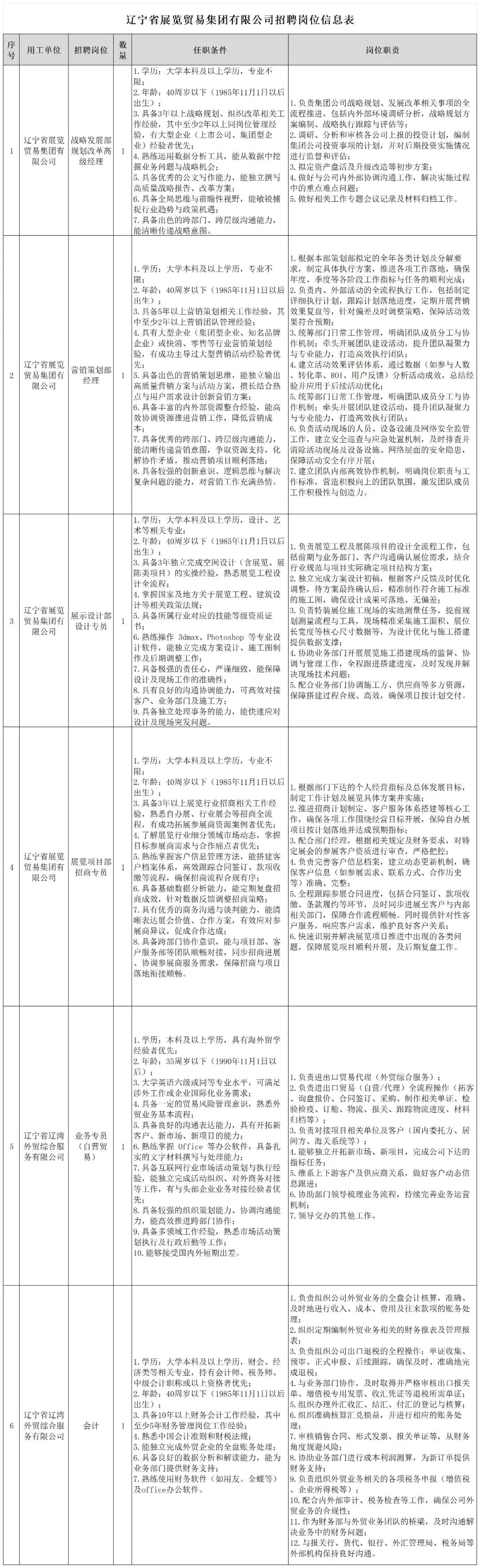
01 招聘岗位
本次拟招聘6人。

02 报名方式
1.截止时间:2025年12月5日16:00。
2.报名方式:报名人员简历投递邮箱LZJTZP@126.com进行投递报名(本次招聘由辽展集团人力资源部进行简历筛选、邀约、面试等工作,除此之外未委托任何机构和个人进行推荐)。
3.网络报名人员需完成填写《应聘登记表》(附件2)并将身份证、学历学位证书、学信网下载的《教育部学历证书电子注册备案表》原件扫描版和应聘岗位所需要的其他材料按照要求发送到指定邮箱,邮件标题请注明“应聘岗位-姓名-联系方式”。《应聘登记表》(附件2)需以文档格式提交,其他材料请发送电子扫描件。
线下报名人员请将《应聘登记表》(附件2)及身份证、学历学位证、学信网下载的《教育部学历证书电子注册备案表》原件和应聘岗位所需要的其他材料复印件报送至辽展集团人力资源部。
03 咨询电话
024-83939931电话咨询时间:周一至周五 9:00-11:30,13:30-17:00

扫码获取招聘详情
辽宁利盟国有资产经营有限公司
辽宁利盟国有资产经营有限公司成立于2005年5月,注册资本2.2亿元。公司成立之初,是以国有资产和企业接收整合、国有股权运营管理、资本运作为主的综合性国有资产经营管理公司。2019年伴随省属国有资本运营公司改革,公司由省国资委直属企业转隶辽控集团,并逐渐发展成为辽控集团承担托管经营业务的重要子企业。
01 招聘岗位
本次拟招聘12人。

02 报名方式
1.本次招聘采用网上报名方式,应聘者通过登录前程无忧官网
www.51job.com/shenyang
进行投递报名(本次招聘服务全权委托前程无忧进行简历筛选、邀约、笔试或线上测评、面试等工作,除此之外未委托任何机构和个人进行推荐)。
2.报名要求:每人限报一个岗位,不接收重复报名。
3.报名实行诚信承诺制,报名材料将作为资格审查和背景调查的主要依据,须详实提供。任何时候若发现提供虚假信息及材料,立即取消应聘资格。相关时间计算截止至2025年11月15日,如已聘用后发现提供了虚假信息和材料,立即解除聘用合同并追索已发工资、奖金等。
4.报名截止时间:2025年12月5日。
03 咨询电话
024-22813850

扫码获取招聘详情
辽宁时代万恒股份有限公司
辽宁时代万恒股份有限公司(以下简称“时代万恒”)于1999年设立于辽宁省大连市,2000年在上交所挂牌上市,股票代码600241,股本2.94亿,是辽宁省属国有控股上市公司。公司下辖辽宁九夷能源科技有限公司、辽宁九夷锂能股份有限公司两家核心子公司。
01 招聘岗位
本次拟招聘13人。

02 报名方式
本次公告发布在辽宁省国资委官网和“优企职达”公众号、智联招聘网站,不接受现场报名。报名按以下程序进行:
1.填写报名信息并上传本人电子照片。按要求填全报名信息表内容,并上传本人近期免冠1寸正面证件电子照片(jpg格式,50KB以下)。
2.招聘报名截止时间为2025年12月5日17:00时。
3.每名应聘人员只能应聘一个岗位,反复投递无效。应聘人员姓名与考试时使用的身份证件必须一致。
4.应聘人员根据自身条件及岗位设置,发送个人履历到指定邮箱:
时代万恒指定邮箱:
sdhr@shidaiwanheng.com;
九夷锂能招聘项目组指定邮箱:
lnjyln2025@163.com
03 咨询电话
时代万恒咨询电话:0411-82357761九夷锂能招聘项目组咨询电话:024-81046045

扫码获取招聘详情
(沈阳发布)
*本网站有关内容转载自合法授权网站,如果您认为转载内容侵犯了您的权益,
请您来信来电(024-23187042)声明,本网站将在收到信息核实后24小时内删除相关内容。