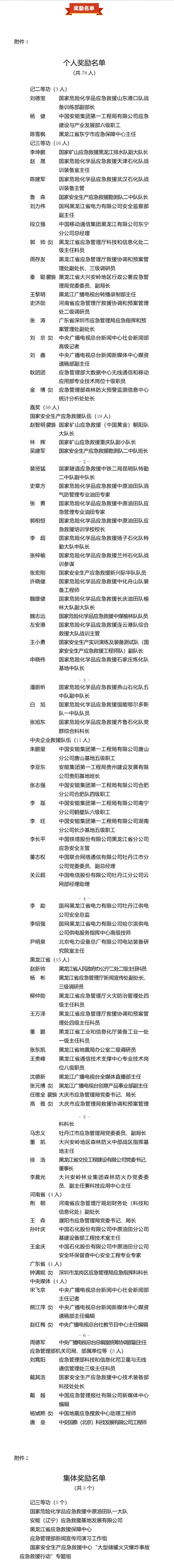
日前,为表彰“应急使命·2025”极端灾害事故场景新质救援能力检验性演习中作出突出贡献的集体与个人,应急管理部决定,对在演习筹备实施过程中作出突出贡献的刘德宝等78名同志和国家危险化学品应急救援中原油田队一大队等5个集体给予奖励。
应急管理部
关于给予刘德宝等78名同志和
国家危险化学品应急救援
中原油田队一大队
等5个集体奖励的决定
应急〔2025〕89号
各省、自治区、直辖市应急管理厅(局),新疆生产建设兵团应急管理局,部机关各司局,国家安全生产应急救援中心,部所属单位,各有关单位:
2025年6月24日,国家防灾减灾救灾委员会、国务院安全生产委员会主办,应急管理部、工业和信息化部、中央广播电视总台、黑龙江省人民政府联合承办的“应急使命·2025”极端灾害事故场景新质救援能力检验性演习,在黑龙江大庆、大兴安岭、东宁,河南濮阳,广东深圳等5地组织实施。国家综合性消防救援队伍,安全生产、工程抢险、航空救援等国家专业救援队伍,黑龙江省、河南省、广东省相关地方应急救援力量等参加了演习。
此次演习深入贯彻落实习近平总书记关于应急管理的重要论述,坚持人民至上、生命至上,突出极端性、专业性、实战性,聚焦新装备、新技术、新材料、新战法,设置了“断路、断网、断电”应急救援行动、原始林区重特大森林火灾扑救行动、大型储罐火灾爆炸事故应急救援行动、城市高层建筑火灾扑救行动等4个专题和23个科目。面对演习课题模式新、场地环境复杂等实际,全体参演人员凝心聚力、联合攻关,深入研究论证演习内容,高标准开展分训合练,全方位开展新闻宣传报道,推动演习各项工作高效落实。通过演习,破解了一批应急救援难题,有效探索了应急演练新模式,持续提升全社会安全风险防范意识,得到社会各界广泛好评和一致肯定。
为奖励先进、鼓舞士气、推动工作,根据《应急管理系统奖励暂行规定》,应急管理部决定,对在演习筹备实施过程中作出突出贡献的刘德宝等78名同志和国家危险化学品应急救援中原油田队一大队等5个集体给予奖励。希望受到奖励的个人和集体珍惜荣誉,继续发挥模范带头作用,苦练本领、再立新功,为保护人民群众生命财产安全和维护社会稳定作出新的更大贡献。
附件:
1.个人奖励名单
2.集体奖励名单
应急管理部
2025年10月23日

(中华人民共和国应急管理部)
*本网站有关内容转载自合法授权网站,如果您认为转载内容侵犯了您的权益,
请您来信来电(024-23187042)声明,本网站将在收到信息核实后24小时内删除相关内容。