原标题:沈阳文旅致全市中小学生家长的一封信
尊敬的家长朋友们:
春风送暖,万物向荣。2026年春假与“五一”假期相伴而来,沈阳市文化旅游广电局以“我的春假在沈阳”为主题,推出景区优惠、研学线路、精品活动等一系列举措和活动,诚邀您与孩子共赴沈阳春日之约,在行走中增长见识、感悟文化、强健体魄、收获成长。
一、精品研学线路,赋能成长之旅
市文化旅游广电局精心打造英雄足迹、抗战记忆、工业逐梦和星火启航等4条春假研学推荐线路,同时推出特色研学活动,让孩子在实践中学习、在体验中成长。
沈阳故宫博物院、沈阳“九·一八”历史博物馆、张学良旧居陈列馆等,全市十二家文博场馆推出公益讲解、非遗手作、沉浸式剧本游等研学活动,让学生们近距离感受和传承历史文脉。
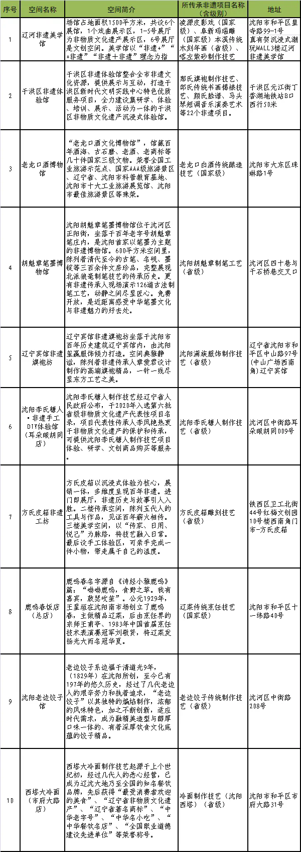
整合于洪区非遗体验馆、辽河非遗美学馆、胡魁章笔墨博物馆等全市十家非遗体验推荐空间,开展沉浸式非遗体验活动,让学生在亲身体验中近距离感受优秀传统文化的独特魅力。
二、景区专属优惠,降低出游成本
春假期间,学生本人可凭学生证轻松畅玩沈阳故宫、张学良旧居、金融博物馆、沈阳植物园等19家重点景区。(优惠详情见附件2表格)。
三、多元游玩选择,拓宽视野边界
面向全国中小学生推出春假游沈阳及辽宁省内游特色研学产品,让学生在研学中领略山水风光、增长见闻学识、传承优秀文化。
四、温馨出行提示,护航快乐假期
1.具体优惠及活动预约请关注官方公众号,如实填报信息,文明游玩。
2.合理安排游玩与休息时间,让孩子度过健康、充实的春假。
2026,春假在沈阳。愿每一位学生和家长都能在春日里收获快乐、增长见识、留下美好回忆。
祝全市中小学生春假快乐、健康成长!
祝各位家长万事顺意、幸福常伴!
附件:
1.四条研学线路简介
2.中小学生春假景区优惠政策
3.沈阳市文博场馆春假研学活动
4.“我的春假在沈阳”非遗消费体验空间
5.沈阳都市圈春假游精品线路
2026年4月27日
附件1 四条研学路线
1.英雄足迹主题线路:沈阳抗美援朝烈士陵园-沈飞航空博览园-沈阳航空科技馆-沈阳劳动模范纪念馆
2.抗战记忆主题线路:沈阳“九·一八”历史博物馆-北大营营房旧址陈列馆-沈阳二战盟军战俘营旧址陈列馆-沈阳审判日本战犯法庭旧址陈列馆
3.工业逐梦主题线路:沈阳工业博物馆-红梅文创园-1905文创园-沈阳铁路陈列馆
4.星火启航主题线路:中共满洲省委旧址纪念馆-周恩来少年读书旧址纪念馆-沈阳博物馆

附件2 中小学生春假景区优惠政策


附件3 沈阳市文博场馆春假研学活动


附件4 “我的春假在沈阳”非遗消费体验空间


附件5 沈阳都市圈春假游精品线路
一日游线路
(沈阳历史文化+美食+娱乐)
主题:魅力沈阳·感受深厚底蕴
上午:沈阳故宫→张学良旧居,沉浸式品读历史文化
中午:中街商圈吃鸡架、老边饺子、雪绵豆沙
下午:沈阳博物馆/辽宁省博物馆(二选一)
晚上:刘老根大舞台/盛京大剧院(二选一)
二日游线路
(工业+美食+生态休闲)
主题:春意盎然·工业与自然双体验
Day1 沈阳主城
上午:沈阳工业博物馆→红梅文创园→1905文创园
中午:西塔美食街吃烤肉、打糕
下午:沈阳植物园
晚上:浑河外滩+夜市逛吃
Day2 生态休闲
上午:棋盘山登山赏湖
中午:农家菜炖菜、铁锅炖
下午:鸟岛→市区采购伴手礼(不老林、鸡架礼盒)→返程
三日游线路
(山水人文+跨城联动)
主题:沈阳+本溪+辽阳|历史山水人文线
Day1 沈阳
沈阳故宫→张学良旧居→东三省总督府→辽宁省博物馆→中街/彩塔夜市→浑河外滩
Day2 本溪
关门山→小市一庄→本溪水洞→住温泉酒店
Day3 辽阳
白塔公园→曹雪芹纪念馆→辽阳博物馆→襄平宴/葱花缸炉→佟二堡→返沈
四日游线路
(工业+美食+历史+温泉)
主题:沈阳+鞍山+抚顺|钢铁脊梁·雷锋之城
Day1 沈阳
沈阳工业博物馆→红梅文创园→铁西宝马/1905文创园→沈飞航空博览园→兴顺夜市
Day2 鞍山
鞍钢博物馆→牛庄馅饼→千山风景区→汤岗子温泉住宿
Day3 抚顺
清永陵→赫图阿拉城→满族八碟八碗→雷锋纪念馆
Day4 沈阳
清福陵→浑河休闲→采购伴手礼→结束
五日游线路
(历史文化+红色记忆+乡村体验+美食+玛瑙+温泉)
主题:沈阳+铁岭+阜新+沈抚|红色+民俗+康养
Day1 沈阳
沈阳“九·一八”博物馆→西塔美食→抗美援朝烈士陵园→中共满洲省委旧址→兴顺夜市
Day2 铁岭
彩虹桥早市火勺羊汤→银冈书院→龙首山→象牙山乡村爱情打卡→铁锅炖→蒜水烧烤+二人转
Day3 阜新
海棠山→十家子玛瑙城→蒙古族馅饼/全羊汤→海州露天矿矿山公园→宝地温泉住宿
Day4 沈抚示范区
皇家海洋乐园→热高乐园→金风湾→特色鱼宴
Day5 沈阳
沈阳主城补逛中街/故宫文创购物→浑河夜景→返程
六日游线路
(7市1区全覆盖·深度串联)
主题:全景都市圈·一场顶流东北行
Day1 沈阳(历史)
沈阳故宫→张学良旧居→辽宁省博物馆→中街→夜市
Day2 本溪(山水)
关门山→本溪水洞→小市一庄→温泉酒店
Day3 辽阳(人文)
辽阳博物馆→曹雪芹纪念馆→佟二堡→返沈周边
Day4 鞍山(工业+山水)
鞍钢博物馆→千山→温泉住宿
Day5 抚顺(历史文化+红色)
赫图阿拉城→雷锋纪念馆→萨尔浒景区
Day6 沈阳+铁岭+阜新+沈抚(收尾)
沈抚示范区玩乐→铁岭乡村打卡→阜新玛瑙速购→沈阳中街休闲游
七日游线路
(终极全览·主力推荐)
主题:春天花正开·沈阳都市圈7日深度度假
Day1 沈阳·历史开篇
沈阳故宫→张学良旧居→东三省总督府→沈阳博物馆→中街美食→沈阳洗浴
Day2 本溪·地质奇观
关门山→本溪水洞→小市一庄→温泉酒店
Day3 辽阳·古城文脉
白塔公园→辽阳博物馆→曹雪芹纪念馆→襄平宴→佟二堡
Day4 鞍山·钢铁千山
鞍钢博物馆→千山风景区→牛庄馅饼→汤岗子温泉
Day5 抚顺·历史文化、红色记忆
清永陵→赫图阿拉城→雷锋纪念馆→萨尔浒→麻辣拌/水库鱼
Day6 铁岭+阜新·民俗玛瑙
铁岭早市→银冈书院→象牙山;转场阜新→玛瑙城→矿山公园→温泉住宿
Day7 沈抚+沈阳·收官狂欢
沈抚示范区热高乐园/皇家海洋乐园→梧桐哩→返沈阳→浑河夜景→时光里酒吧街或浑河外滩市集→旅程结束。
(沈阳文旅)
*本网站有关内容转载自合法授权网站,如果您认为转载内容侵犯了您的权益,
请您来信来电(024-23187042)声明,本网站将在收到信息核实后24小时内删除相关内容。